欢迎访问普泰安全网
首 页
公司简介
公司简介
企业招聘
企业党建
党建动态
投诉举报
学习专栏
防范非法集资宣传月
安全生产月专题
打击走私 人人有责
安全培训
培训业务
非高危行业
注安教育
从业人员
师资培训
培训通知
资料下载
办事指南
图书销售
生产月新闻
图书
光盘
挂件
教材
资料下载
在线学习
联系方式
留言
快捷导航
公告
安全培训
党建动态
法律法规
安全教育
新闻
当前位置:
首页
>
首页模块
>
公告
>
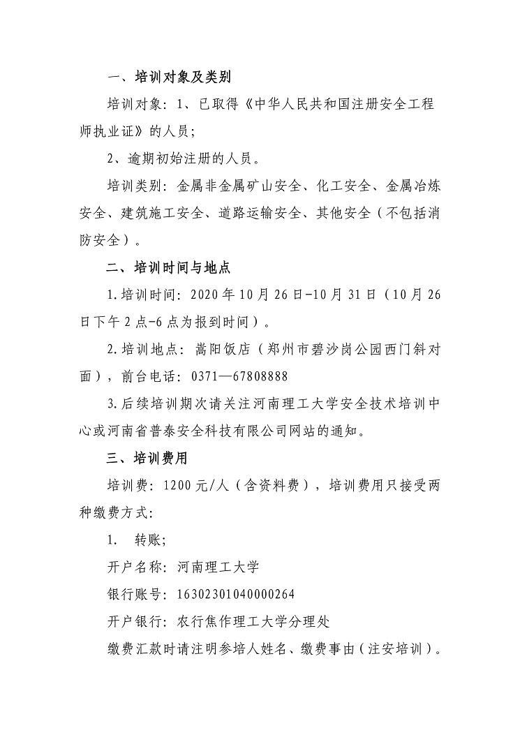
关于举办第五期注册安全工程师继续教育 培训班的通知
发布时间:2020-09-28 12:22:21
点击:2225
附件1:注册安全工程师继续教育个人登记表
附件2:注册安全工程师继续教育报名汇总表
附件3:参加培训人员开具发票信息表